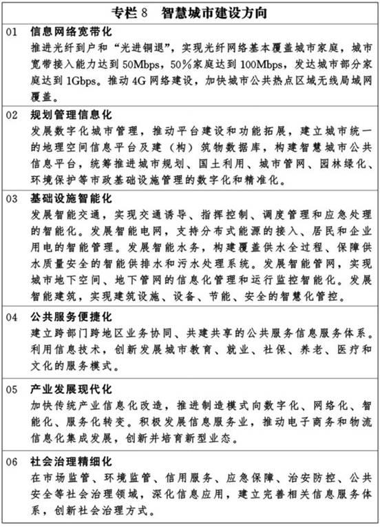
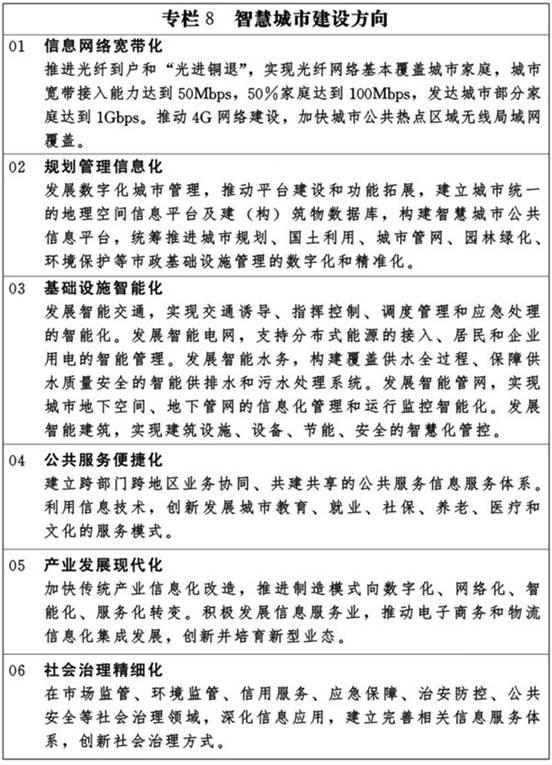
在国务院3月颁布的《国家新型城镇化规划(2014~2020年)》中,明确了有关慧城市建设方向的六项指标,其中包括信息网络宽带化、规划管理信息化、基础设施智能化、公共服务便捷化、产业发展现代化以及社会治理精细化。
《国家新型城镇化规划(2014~2020年)》明确了未来城镇化的发展路径、主要目标和战略任务,统筹相关领域制度和政策创新,是指导全国城镇化健康发展的宏观性、战略性、基础性规划。《规划》共分31章,其中在第18章有关“推动新型城市建设”的章节中,明确推进智慧城市建设的要点:统筹城市发展的物质资源、信息资源和智力资源利用,推动物联网、云计算、大数据等新一代信息技术创新应用,实现与城市经济社会发展深度融合。强化信息网络、数据中心等信息基础设施建设。促进跨部门、跨行业、跨地区的政务信息共享和业务协同,强化信息资源社会化开发利用,推广智慧化信息应用和新型信息服务,促进城市规划管理信息化、基础设施智能化、公共服务便捷化、产业发展现代化、社会治理精细化。增强城市要害信息系统和关键信息资源的安全保障能力。
以下是《国家新型城镇化规划(2014~2020年)》中有关慧城市建设方向的六项指标:

|